ゲームというのは完成するまでに時間がかかる。
もちろんそれはゲームだけでなく、様々な作品が、日の目を見るまでに時間がかかる。ものによっては日の目を見ることなく消え去るものもある。
そんなわけでエロゲの製作期間というものについて、解る範囲でまとめてみた。
もちろん何度も言う様に、ここでの情報はあくまでもボクが経験してきたことであり、これとは異なる場合もあると思う。ただプロジェクトを指揮していく立場にある場合、過去の様々な経験から、どれくらいかかるだろうというスケジュールを立てなければならない。
ここの情報は、そう言ったボクの経験を元にしたある意味「エロゲのスケジュールの立て方」と言えるのではないだろうか?
更新履歴
関連ページ
目次
エロゲーの素材を分解すると……
エロゲーの値段教えますの部分とかぶってしまうのだが、エロゲーの素材というのはだいたい以下のようなデータに分かれる。
| 項目 | 種類 | 説明 |
| イベント画 | 画像 | そのシーンを表現する、画面いっぱいに表示される映像 |
| バストショット(立ち絵) | 画像 | 現在の背景(場所)にいるキャラクタを表す画像 |
| バストショット背景 | 画像 | 現在の場所を表す背景画像 |
| シナリオ | テキスト | 物語とゲームの進行を担う文章 |
| プログラム | プログラム | 全ての素材をコンピュータ上で表現するためのプログラム |
| スクリプト | テキスト | 全ての素材をシナリオに沿ってどのように表現するかを指示する文章 |
| BGM | 音 | その名の通り、BGM。 |
| 歌 | 音 | 主題歌や挿入歌、エンディング歌、イメージ・ソングなど |
| 効果音 | 音 | その名の通り効果音だが、ワンショットとループの二種類ある |
| 音声 | 音 | 登場人物の声 |
| ムービー or アニメ | 画像(動画) | そのシーンを表現するアニメーションやデモ・ムービー |
| カットイン | 画像 | アイテムやちょっとした小物など、大きく取り扱うまでもない画像 |
| インターフェース | 画像 | ユーザの入力を受け付けるためのメッセージ・ウィンドウや各種ボタンなどの画像 |
上記のデータのうち、このページで説明するのは以下のものである。
- イベント画
- バストショット(立ち絵)
- バストショット背景
- シナリオ
- プログラム
- スクリプト
- BGM
- 歌
- 効果音
- 音声(収録期間について述べる)
- インターフェース
カットインとアニメおよびムービーについてはこのページでは言及しない。というのも特にアニメはさらに行程が細分化されるため、そもそもアニメーションの製作過程から説明しなければならなくなる。
それにはそれで別の労力がかかるので、今回は割愛する。
一つのデータにいろんな人が関わるもの
上記の分解した素材の中には、一人でできるものと、複数の人が必ず関わるものがある。
これはどういう事かというと、一つのデータを作り上げる課程として、幾つもの作業工程があり、そのため複数の人間が関わるという意味である。
たとえばイベント画というのは、以下のパートに分解できる*1。
- 原画 -> 原画家が描く
- イベント背景原画 -> 原画家が描くが、背景屋や CG がやる場合もある
- 影指定 -> 通常は原画家がやるが、アニメータがやる場合もある
- 彩色 -> CG が行う。背景は背景屋がやる場合がある
- リサイズ -> ゲームに組み込まれる形に変換する作業。普通は CG がやるが、プログラマかスクリプタがやる場合もある
| | |
 原画 |  表情は別で描く |  こちらは差分原画 |
 イベント背景原画 | | |
 影指定 | | |
 背景の着色 | | |
 イベント画の着色 |  こちらはその差分 |
というわけで、複数の人間が関わる素材は以下の通りである。
| 素材 | 関わる人 |
| イベント画 | 原画家、CG、CG 監修、場合によってはアニメータ |
| バストショット(立ち絵) | 〃 |
| 歌 | 作曲家、編曲家、作詞家、歌手、演奏家、スタジオ・エンジニア |
| 音声 | 声優、音響ディレクタ、スタジオ・エンジニア |
なお、画像関係はすべて CG ディレクタが手を入れると考えて差し支えない。原画やそれを塗る CG、そしてバストショット背景、各種インターフェースなどなど、いろんな人があげてきたデータに対して、塗りの統一や雰囲気の統一を行う必要があるからである。
色の使い方、塗り方などは一人一人が異なるため、作品としての統一した雰囲気にそろえるのはこの CG ディレクタの役目なのである。
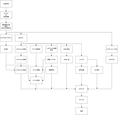
作業の順番
期間を説明する前に、どのような順番でゲームが作られていくかを説明しようと思う。先に説明した素材を元に、どのようにしてゲームが完成していくのかをチャートにしてみた。
横に並んでいる作業は、平行して行える作業である。
縦に並んでいる作業は基本的に上の作業が終わらないとできない作業である。
あくまでも大まかに作ったモノなので、目安程度に見てもらえるとありがたい。
お気づきの方は解ると思うが、「キャラクタ・デザイン」と「あらすじ」が出来ないことには、全ての作業が止まるというのが解ると思う。また、「色決め」が進まなければその下にある絵の全ては止まってしまう。
もちろんスケジュールとの相談で、無理矢理進めることは出来るし、作り方によってはこのチャートとは異なる場合もある。
また意外に知られていないのがバストショット背景とイベント画の関係である。イベント画はたいていはバストショット背景上のどこかで行われているシーンになるため、バストショット背景のレイアウトが上がってこないとイベント原画が起こせないのだ。
そして背景の彩色が上がってこないと、イベント画の彩色が出来ないのである。
作業の順番を狂わす、広報用素材の制作
理想を言えばゲームが完成してから広報活動をするのが良いのだが、そういうメーカーは限られている(ちなみに完成してから広報活動をするメーカーは実在している)。そのため、ゲームを作りながら雑誌社やお店を回るための資料も作成しなければならない。
この資料が、まだゲーム制作上進んでいないデータが必要だったりして、ゲーム制作の作業順序を狂わすことがある。たとえばまだ H シーンを一つも作っていないのに広報用に必要だということになり、H シーンをでっちあげることになったりする。するとシナリオ・ライターは元々計画になかった H シーンを新たに作らなければならなくなったり、ゲーム本編ではあり得ないシチュエーションになってしまい、原画さんが慌てて描き直したりなどという事故が起きたりするのである。
さらに体験版、デモ・ムービーの制作が絡んでくるともっとややこしくなる。
たとえば音声収録を体験版の部分だけ先に収録したり、デモ・ムービーのために後回しで良かった素材を先に作ったりなどの手間が増え、その分コストが増加する。特に声録りを複数回に分けるとコストの増加はバカに出来ない。
そのほかに店舗用特典(テレカや枕カバーなどの画像データ)、広告用版権画像、ポスター画像、DVD レーベル画像、パッケージ画像、マニュアル、ユーザー登録葉書、予約特典の版権物などがゲームを制作する以外にも必要なデータである。
ちなみに店舗用の特典や雑誌の見開きなども含め、全てメーカー側が制作費を負担している。これらは全て広報活動の一環なのである。
従ってディレクタや制作進行はこれらの素材を制作することも考えて、スケジュールを着る必要がある。
というわけで各作業の期間
作業内容によって時間を基準にすべきか個数を基準にすべきかが異なるので、バラバラになってしまって申し訳ないが、こっちの方が解りやすいと思い、各データによって基準値が異なってしまった。
| キャラクタ・デザイン | 1 ヶ月 |
| あらすじ | 1 ヶ月 |
| バストショット指定 | 1 ヶ月 |
| イベント画指定 | 1 ヶ月 |
| バストショット指定 | 1 ヶ月 |
| バストショット背景指定 | 1 ヶ月 |
| イベント原画 | 1 ~ 3 日/カット・80 カットで 2 ~ 3 ヶ月 |
| イベント画彩色 | 1 ~ 1 週間/カット・80 カットで 2 ~ 3 ヶ月 |
| バストショット原画 | 1 日 1 カット以上 |
| バストショット彩色 | 1 日 1 カット以上 |
| バストショット背景レイアウト | 1 日 1 カット以上 |
| バストショット背景彩色 | 1 ~ 3 日/カット |
| シナリオ | 150kb ~ 1MB /月 |
| 音楽 | 1 日 1 曲程度 |
| 歌 | 1 週間 ~ 1 ヶ月で 1 曲程度 |
| SE | 10 個以上 / 日 |
| 音声収録 | 10,000 ワードで 1 ヶ月 |
| デモ・ムービー | 1 週間~ 1 ヶ月で 1 本(1min ~ 3min 程度) |
| スクリプト | 1MB を 1 ヶ月 |
| デバッグ | 1 週間 ~ 1 ヶ月(フラグが複雑でなければ) |
プログラムの制作期間
上記にはプログラムの制作期間は入っていない。
と言うのもプログラムというのはエロゲの場合、すでに出来上がっているからである。
プログラマさんはアドベンチャー・ゲームの基本システムというのをすでに持っており、というかこれがすでに「ある」ということを前提にプロジェクトがスタートする。もし無ければ、どこかからか借りてくるか、吉里吉里や NScript などのすでに出来上がっていて貸し出してくれるシステムを使う。
プログラマさんのやることと言えば、この自分のシステムに、新しいプロジェクト用に必要な新機能を追加したり、インターフェース CG を組み込んだりするぐらいである。
ではアドベンチャー・ゲームの基本システムを作るのにはどれくらいかかるのかというと、これはプログラマによって様々である。またどこまで凝ったモノを作るかによっても制作期間は大きく違ってくる。
ただ目安というのはあって、だいたいとりあえず動くようになるのに 1 ヶ月程度、そしてほとんどの機能がつき、実際に組み込み作業が出来るようになるバージョンになるまでに 3 ヶ月程度見ると良いかもしれない。
しかし、もし一度もそういったシステムを作ったことがないプログラマがやる場合は、一年は見ておいた方がいいかもしれない。
人間は機械じゃない
さらに重要なのは、各担当者の精神状態である。
ゲーム・クリエイターは恥ずかしながら非常にナイーブであり、精神的にもろい一面を持っている。従ってひょんなことからモチベーションが下がり、全く上がらなくなってしまったり、予想もしなかったようなことで突如怒ったり、落ち込んだりして、作業を止めてしまうというトラブルが多い。
だから制作進行やディレクタは制作に関わるメンバーの性格についても充分に知っておく必要があるし、問題が起きた場合にどうするかというのを頭の中でいつも考えていなければならない。
また、メンバー一人一人が気持ちよく作業が出来るように気を配る必要もある。
- 夜遅くまで残っているメンバーがいたら、一緒に付き合う
- ご飯に連れて行く
- 一緒にゲームをする
- 愚痴を聞いてやる
- 出来上がった制作物を褒めてやる
- 出来上がった制作物のレベルが低かったら、悪口を言うのではなく、それについてお互い議論する
などなど、ケアの仕方は人によって様々だし、逆に相手にしすぎると鬱陶しがられて嫌われてしまうこともある。
せっつき方も、毎日のように「出来てますか?」とせっつく方が良い人もいるし、声をかけずに一人にしておいた方が上がってくる人もいる。
ご機嫌を伺ったり、あるときは怒ったりしながら、ゲーム制作というのは進んでいくのである。
おわりに
相変わらず前置きが長く、確信を話すまでに時間を要するページであることをお許し願いたい。
ことこういう情報は例のコストの件も含めて「前提条件」や「前提知識」が必要であることを理解してもらえるとありがたいのである。もちろんそれは何もエロゲに限ったことではなくて、道路を造るにしても家を造るにしても映画を作るにしても……なんでもあると思う。
少しでもエロゲについて知識を得て頂き、買ったエロゲを大事にして頂ければ、制作者としてはこれほど幸せなことはないと思う。